裸金属服务器
>
快速使用

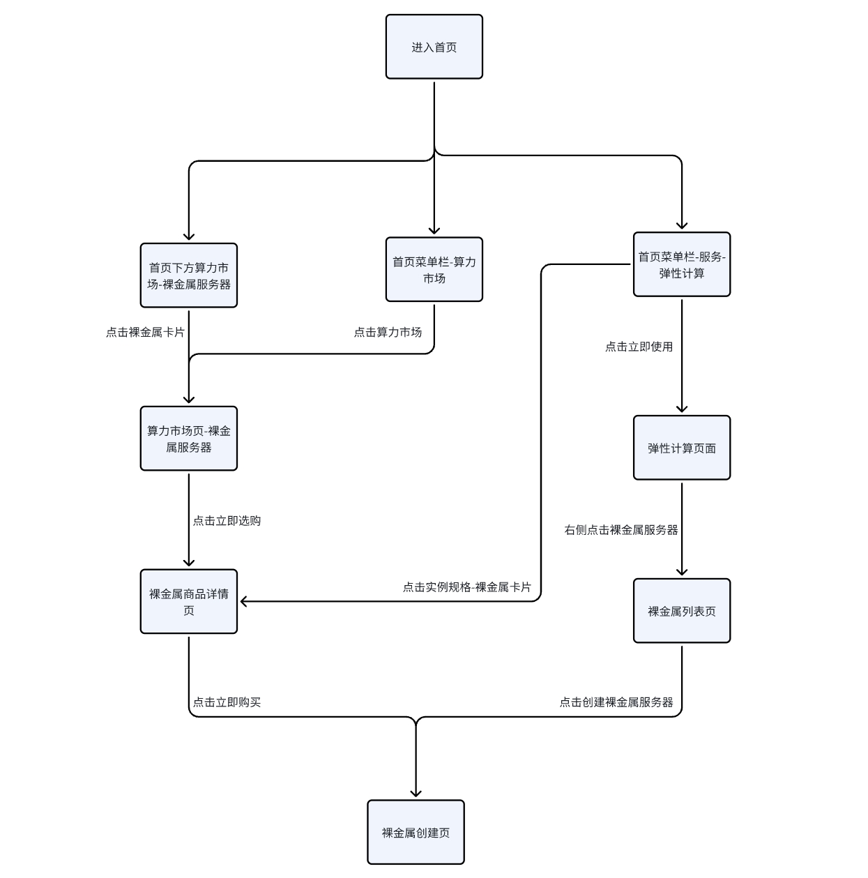
在商城下单总共有四种操作流程,详情见下方流程图:
























区域
当前版本仅支持“华东一区【昆山】”区域。
计费模式
支持“包年包月”与“按日计费”,默认选项为“包年包月”。
(1)包年包月
用户选择“包年包月”后可选择购买时长,默认时长为一个月(一个月按30天计算),时长下拉选项包括1个月、2个月、3个月、4个月、5个月、6个月、7个月、8个月、9个月、10个月、11个月、1年、2年、3年、4年、5年。
(2)按日计费
用户选择“按日计费”后可选择购买天数,默认时长为30天。最低时长为30天、最长限制为3650天。
实例筛选
支持对实例规格名称(规格名称由运营统一录入)进行模糊检索;
实例规格列表
(1)购买列表的展示顺序:最新上架的展示在顶端(例如:A商品2024年10月10号上架,B商品2024年10月11号上架,购买列表展示的顺序是B在A的上方)
(2)从控制台进入裸金属购买列表,默认选中第一个
(3)从商城页进入裸金属购买列表。默认选中商城中用户选中的规格,并将该规格置顶
(4) 实例列表展示”类型“、“实例规格”、“处理器”、“内存”、“系统盘”、“加速卡”、“计算网络”(本期主要是 IB 配置信息)“参考价格”信息
(5) "类型"展示风冷型or液冷型
(6) 处理器展示核数、处理器个数 * 处理器型、处理器主频
(7) 内存展示内存大小
(8) 系统盘展示本地硬盘大小
(9) 加速卡展示加速卡个数、加速卡型号、加速卡显存
(10) 计算网络展示200Gb IB
(11) 参考价格单位¥xxx/台 * 天
(12) 液冷型
a. 液冷机型两台为一组,同组的两台液冷机型在列表中合并为一条显示;
b. 在液冷组下方显示”2台实例一组“提醒用户一组包含两个实例;
(13)用户选定规格后,在“当前选中规格”中进行展示,液冷组两个都要进行展示;
购买数量
用户选择液冷组购买数量单位变为“组”,用户选择风冷型右侧购买数量单位为“台”,普通用户购买数量最大限制20台(液冷组即最大限制购买10组)
镜像选择
本期只支持公共镜像,以公司可提供的镜像为准,具体型号如下:Centos7.6、 Centos7.8、Nfs3.2、Ubuntu20.04
VPC网络
(1)进入页面,自动为用户分配默认的VPC网络(Default-VPC:192.168.0.0/16),无需用户操作;
(2)如果系统默认的VPC网络不符合用户要求,用户可以点击蓝色的“新建VPC网络”进入控制台的“VPC网络”页面,创建“VPC网络”;
(3)用户可以下拉选择自己创建的VPC网络。
子网
(1)进入页面,自动为用户分配默认的子网(Default-subnet:192.168.0.0/24),无需用户操作;
(2)如果系统默认的子网不符合用户要求,用户可以点击蓝色的“新建子网”进入控制台的“子网”页面,创建“子网”;
(3)用户可以下拉选择自己创建的子网
安全组
(1) 进入页面,自动为用户分配默认的安全组(Default),无需用户操作;默认的安全组在安全组列表展示,支持增删改查
(2)如果系统默认的安全组不符合用户要求,用户可以点击蓝色的“新建安全组”进入控制台的“安全组”页面,创建“安全组”;
(3)用户可以下拉选择自己创建的安全组。
外网IP
该页面仅作提示,告知用户如果不使用外网IP不能主动访问外部互联网,如需配置进入“外网IP”页面进行配置。
实例名称
(1)进入页面后系统自动生成实例名称,名称格式为BMS-随机四位(数字和大小写字母的组合) 比如BMS-0001,BMS-00q1,BMS-wewf
(2)用户可以编辑实例名称,名称格式支持英文大小写、数字、横线、中文和下划线,名称长度支持1-64位,允许不同实例间重名。
设置密码登录,密码要求如下:
(1)12-30个字符
(2)不能包含空格
(3)不能以“/”开头
(4)至少包含以下其中三项
a. 小写字母a~z
b. 大写字母A~Z
c. 数字0~9
d. 特殊符号()`~!@#$%^&*-+=_|{}[]:;'<>,.?/
支付方式支持在线支付、余额支付、线下汇款,
鼠标点击“查看明细”会显示费用详情,详情示例如下: (以下具体费用数字为举例,以实际售卖价格为准)
| 单日价格 | 购买时长 | 购买数量 | 费用总计 |
|---|---|---|---|
| ¥100.00/台*天 | 30天(单位统一为“天”) | 1组(2台) | ¥6000.00 |
协议
必须选择“我已阅读并同意《服务协议》才可以进行购买
当前平台支持在线支付、余额支付、线下汇款三种支付方式
(1)“在线支付”支持“支付宝”和“微信支付”两种支付方式
(2)由于微信限制,单笔金额超过5万元,无法使用微信支付,请使用其他付款方式
(3)由于支付宝限制,单笔金额超过200万元,无法使用支付宝支付,请使用其他付款方式
(4)点击“提交订单”后,跳转出对应的支付宝或者微信支付二维码

选择”余额支付“点击“提交订单”后,弹窗进行"支付信息确认",确认信息包括:
a. 收款方:曙光智算信息技术有限公司
b. 订单号:xxx
c. 订单类型:正式订单
d. 支付金额: ¥xxx
e. 可用金额:¥xxx
选择“线下付款”点击“提交订单”后,跳转至如下支付页面

用户取消支付后,生成一个待支付订单,用户可以“作废订单”或者“立即支付”

用户支付成功后,显示如下界面:
点击“资源概况”跳转至裸金属列表页,用户可以操作使用裸金属,详细操作见下方“功能介绍”
点击“查看订单详情”可以看该订单的详细信息
